股票委托买不进?这几种情况你得知道
<配资注册>股票委托买不进?这几种情况你得知道配资注册>
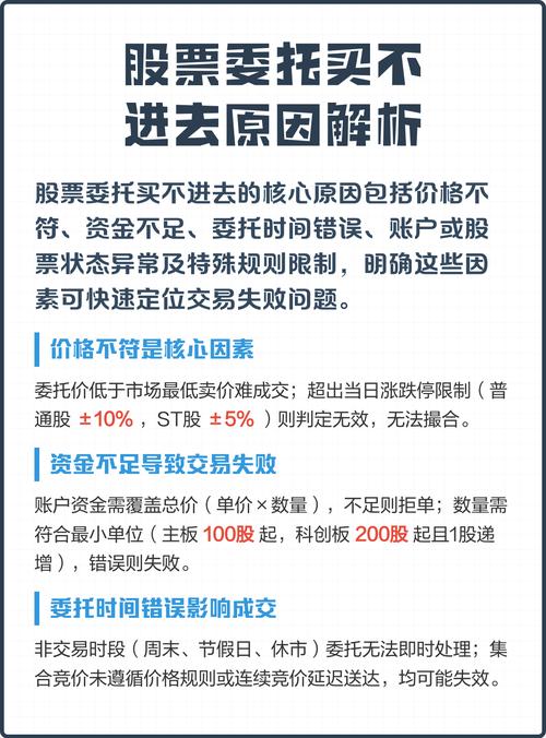
近日有朋友好奇为什么有时候委托的股票买不进?事实上这个问题需要根据不同的情况进行具体分析。

第一种情况:委托时间不在交易时间之内。如果您提交委托单的时间还没到交易时间或者已经过了交易时间股票委托买不进?这几种情况你得知道,那么这种情况是不能进行交易的,所以你挂的委托单在当前时间自然无法交易成功。
第二种情况:委托价格低于当前股票价格。如果您提交的委托单的价格低于目前股票的价格,那么这种情况您的委托单也是无法交易成功的。大家需要注意的是,委托成功不相当于交易成功股票委托买不进?这几种情况你得知道,这是两个不一样的概念。即使你委托成功了为什么股票委托老是废单,但是如果你委托的价格没有达到这时股票价格,那么这笔交易是无法成功的

第三种情况:网络环境问题造成委托不成功。网络环境差有可能会造成用户没有成功提交委托单,自然您委托的股票也买不进了。
第四种情况:委托单提交的时间靠后。即使股价到了你提交委托单的价格,但如果有用户在你之前提交委托单,那么系统会先成交先提交的委托单。股票交易秉持着价格优先,时间优先的原则,所以如果提交委托单的时间靠后,也有可能出现委托股票买不进的情况。
以上就是为什么日常生活中会出现委托股票买不进的情况。大家在交易过程中要经常注意周围网络环境是否良好为什么股票委托老是废单,还有是否成功提交委托单,尽量避免以上麦克列举的这些情况。

本文 配资注册 原创,转载保留链接!网址:http://yao-cn.com/html/1985.html
本文由[配资注册机构名称]原创撰写,著作权归[配资注册机构名称]所有。未经书面授权,任何单位或个人不得以任何形式复制、转载、摘编、修改、传播本文全部或部分内容。














