信用购是什么?支付宝信用购使用方法、优缺点全解析
<配资注册>信用购是什么?支付宝信用购使用方法、优缺点全解析配资注册>




你有没有在网购的时候,突然看到“信用购”这个选项,心里犯嘀咕:这到底是啥?和咱平常的付款方式有啥不一样?今天咱就来唠唠信用购,把它的来龙去脉、使用方法、优缺点都讲清楚,让你下次看到它,不再一头雾水。
信用购到底是什么?
简单来说支付宝信用住是什么意思,信用购是一种基于个人信用评估的消费信贷服务。它的核心理念就是“先购物,后付款”。你在购物的时候,不需要马上掏出真金白银,而是凭借自己的信用,先把商品拿回家使用,然后在规定的时间内再付款。这就好比你去朋友家借东西,朋友看你平时靠谱,就放心让你先拿走,过段时间再还。
现在很多平台都推出了信用购服务,像支付宝的信用购、天猫的信用购等 。在支付宝里,信用购是基于你的芝麻信用来评估的,芝麻分650分及以上的用户,就有机会享受先体验后付款的服务权益。在天猫购物时,符合条件的用户可以先试用7天,满意了再下单付款。
信用购的工作流程是怎样的?
以支付宝信用购为例,当你开通信用购服务后,在支持信用购的商家购物时,选择信用购支付方式 。然后信用购是什么?支付宝信用购使用方法、优缺点全解析,支付宝会根据你的信用状况,为你提供一定的信用额度,这个额度就是你可以先消费的金额。等你收到商品,确认没有问题后,在规定的还款期限内还款就行。还款期限一般是下个月,你也可以选择分期还款,不过可能会产生一些手续费。
信用购和花呗、信用卡有啥区别?
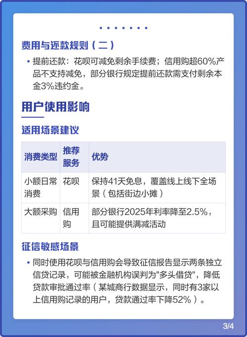
花呗是阿里巴巴旗下蚂蚁金服推出的消费信贷产品,主要应用于阿里巴巴生态系统内,像淘宝、天猫等电商平台 。信用购通常是和特定电商平台或商家合作推出的,使用场景相对窄一些,依赖商家合作。而且花呗额度一般看你在淘宝等平台的消费记录,信用购额度和利率因平台、商家而异,有的商家额度高,但利率也可能更高;还款方式上,花呗账单日后可分期或一次性还款,信用购还款方式因平台不同,有的支持分期,有的要求一次性还款。

信用卡是银行发行的,能在很多地方消费。信用购主要在特定平台或商家用。信用卡申请流程复杂,要提供各种资料,信用购在一些平台可能简单些信用购是什么?支付宝信用购使用方法、优缺点全解析,根据信用评估就行。信用卡还款期限、利息、费用规定多,信用购相对简单些。
使用信用购有哪些好处?
1. 购物更方便:不用带现金或信用卡,避免繁琐支付流程,想买就买,特别适合急需东西但手头钱不够的时候。
2. 延迟付款:有一定时间还款,缓解资金压力,遇到大促活动买大件商品,能先拿到东西,再慢慢凑钱还。
3. 积累信用:按时还款,信用能得到积累和提升,以后贷款、租房、租车等更方便,信用好说不定还能享受更多优惠。
4. 享受优惠:商家和平台会推出各种优惠活动,像分期免息、支付立减等,能帮咱省钱。
使用信用购有风险吗?
1. 逾期风险:没按时还款,会产生逾期费用,还可能影响个人信用记录,信用记录花了,以后贷款、办信用卡都麻烦。
2. 过度消费:信用购让购物变得容易,要是控制不住自己,可能会买一堆不需要的东西,背上沉重债务。
3. 信息安全风险:开通信用购要授权一些个人信息,信息可能泄露,被不法分子利用,造成财产损失。
信用购给我们提供了更便捷、灵活的购物方式,但用的时候一定要了解清楚规则,合理使用,避免陷入不必要的麻烦。要是你还没用过信用购支付宝信用住是什么意思,不妨试试,说不定能给你带来全新的购物体验!

本文 配资注册 原创,转载保留链接!网址:http://yao-cn.com/html/1919.html
本文由[配资注册机构名称]原创撰写,著作权归[配资注册机构名称]所有。未经书面授权,任何单位或个人不得以任何形式复制、转载、摘编、修改、传播本文全部或部分内容。















