资产托管体系30条核心条款
<配资注册>资产托管体系30条核心条款配资注册>
资产托管业务涉及多方主体与复杂流程,核心名词是搭建业务认知的底层基础。这篇文章精选 30 个关键名词,涵盖参与方、账户、服务等核心类别,以通俗解析 + 图文结合的方式拆解,抛砖引玉助力快速入门,建议收藏后深入钻研。

上周写了篇60个基金核心常用名词文章,趁热打铁,一股作气再写写与资产托管系统核心名词。只有充分了解相关名词,才能搭建起认知该业务及系统的底层语言框架,所以先从名词解析开始,烦请大家看一张:资产托管中各业务主体之间协同图,如下所示。

为什么是30个呢?资产托管名词何止30个,文章只是抛砖引玉,更多的资产托管名词欢迎大家一起来补充。内容较多建议先然后慢慢钻研。力求通俗易懂、图文结合、避免诲涩。好了不多说,开干。
01 参与类1、托管人
官方定义:资产管理领域承担保管与监督职责的独立法律主体。在证券投资基金中,托管人依据《证券投资基金法》与基金管理人、份额持有人共同构成基金合同三方主体,其核心职责包括安全保管基金财产、监督投资运作及核算清算等。
通俗理解:持牌照的银行或券商,负责安全保管资产、监督操作、做账报数。管理人只有“动脑”的投资权,没有“动手”的拿钱权。目的彻底杜绝管理人卷款跑路或挪用资金的风险,确保韭菜的钱绝对安全,不被挪用。
特点:独立第三方、不碰投资决策、持牌上岗。
使用场景:公募基金发行、私募基金备案、企业年金、保险资金投资都得配托管人。
举栗子:投资者凑好的钱如:1000万,就寄存在银行保险柜里,银行负责安全保管资产并监督投资。

2、管理人
官方定义:根据法律法规的要求,接受客户委托,通过市场、股权投资和实业投资,对客户的资产进行有效的管理和经营,在严格遵守客户委托意愿的前提下,承担资产保值增值信托职责的受托投资者。
通俗理解:又称“操盘手”或“基金经理”。负责做出具体的投资决策如:买什么股票、债券、基金,制定投资策略,追求收益、让资产增值。
特点:主动决策者、赚管理费业绩提成、受托管人监督。
使用场景:公募基金公司、私募基金管理人、券商资管部门、保险资管公司等。

3、委托人
官方定义:指依国家法律、法规规定可进行证券买卖的自然人或法人。委托人可通过特别委托或概括委托授权受托人处理特定或全部事务,享有介入权、指示权及对受托人处理结果的知情权,受托人非经同意不得擅自变更委托事项。
通俗理解:“出钱的人”或“资产的主人”,委托别人打理的人,也就是真正的资产所有者;可能是个人、公司、养老金计划等。他们信任别人帮自己理财,所以把资产委托出去,享受收益并承担风险。
特点:资产所有者、享有最终收益、不直接操作交易、依赖托管人+管理人服务。
使用场景:购买理财产品的投资者、设立年金的企业、政府设立产业引导基金等。
小结:在资产托管中除了托管人、管理人、委托人外,还有托管银行内部风控部门、中国证监会/国家金融监督管理总局、央行、登记结算机构、交易场所、数据服务机构等,这六个机构就不介绍了,需要的话可在围炉公众号阅读。
02 账户类4、托管账户
官方定义:资产管理领域承担保管与监督职责的独立法律主体。为特定托管产品开立的专用银行账户,其核心职责包括安全保管基金财产、监督投资运作及核算清算等。
通俗理解:资产的“总保险柜”,根据托管或保管协议,以各产品的名义开设在托管行的资金存款账户资产托管体系30条核心条款,用于存放产品的托管资金和进行资金交收。管理权和实际划付权在托管人。
特点:一产品一账户、由托管人控制、监管强制要求。
使用场景:公募基金成立时,必须在托管行开一个托管账户、私募基金备案,需要提供托管账户信息、保险公司委托投资,也会为每个组合开独立托管账户。
管理模式:单一产品独立账户模式;主-子账户(分账管理)模式;共管账户 / 联合托管模式。

5、资金账户
官方定义:专门用于存放托管资产资金的账户。
通俗理解:托管账户里的“钱包” — 专门用来放现金、收付款、清算划款的银行账户。通常是托管行开的专用存款账户。
特点:记录现金的流入、流出和余额,流动性管理核心。不能取现、不能转账给无关方、与普通公司账户隔离(防挪用)。
使用场景:基金申购时,投资人打款到此账户、卖出股票后,资金T+1日回到这里、支付管理费、托管费、交易佣金、投资者购买基金、理财产品时进行支付和接收赎回款。

6、清算专户
通俗理解:又称交收过渡户、法人资金账户,是托管行作为法人跟中登进行交收的账户。一般情况下,分为上海清算专户、深圳清算专户和北京清算专户,当然也可以使用同一个清算专户,分别与上海备付金、深圳备付金进行交收和北京备付金。
7、募集账户
通俗理解:资管产品募集期间归集投资者认购资金的临时账户,产品成立后资金划转至托管账户。
募集期内接收投资者认购款;产品成立后按监管要求将资金划入托管账户。
8、备付金账户
通俗理解:它是托管人以自身名义在中登公司开立的结算备付金账户,托管银行资产管部门负责与中登公司完成一级清算交收,再与各托管资产分别完成二级清算。但实际上账户是开设在银行的。结算保证金目前仅用于存放保证金,不参与交收处理。
敲黑板画重点:下面梳理下托管账户、清算专户、备付金账户、港股通账户、募集账户五者之间的关系及五者数据流,如下图所示。

9、证券账户
官方定义:投资者设立的法定账册,用于记载持有证券的种类、数量及权益变动情况,具有认定股东身份的法律效力信托项目经理是做什么,是进行证券交易的先决条件。根据我国《证券法》规定,该账户由中登公司配号产生,分为上海和深圳证券账户,分别对应两所上市证券。
通俗理解:托管账户的一部分,专门用来登记持有的股票、债券、基金等证券的账户。在中国,通常是在中国结算(中登) 开的,由托管人代持。
特点:实名登记在托管人名下(但属于委托人)、和资金账户联动、每日对账。
计算公式:
期末证券数量 = 期初数量 + 本期买入 – 本期卖出 + 本期非交易所得;
持仓数量 = 期初数量 + 买入 – 卖出 – 分红送股调整。
使用场景:A股、债券、ETF、REITs等交易;QDII产品在境外开证券账户;私募股权项目有时也做“类证券账户”登记。

10、实物资产账户
通俗理解:托管银行以托管资产组合名义设置,主要用于登记和核算在专业保管库保管的托管实物资产。平时接触比较少,这里就不详细介绍了。
11、QDII托管资产账户
官方定义:境内有牌照的托管银行,为QDII产品用来安全保管投资于境外股票、债券等产品的资金和证券。托管行不仅管钱管证券,负责资金清算、投资监督、信息披露等,并会选择境外合作银行(境外托管代理人)来协助处理在国外的具体事务。
通俗理解:境内商业银行(托管行)为QDII机构开设,用来安全保管投资于境外股票、债券等产品的资金和证券。
特点:双层保管、跨境闭环、独立监督、名义持有、强监管。
计算公式:每日计提的托管费 = 前一核对日的理财产品净值 × 年托管费率 ÷ 当年实际天数。托管费通常是每日计算,按季度支付。
模式:境内托管行会和投资者签订托管协议,负责境内的账户管理和综合服务。境内托管行会挑选一家在投资目标市场有强大实力的境外银行作为其代理人,由这个境外代理人直接在当地保管你买的证券、处理资金清算和交收。即“境内托管行 + 境外托管代理人”的双层模式,此账户体系是主流的模式。
使用场景:公募QDII基金、银行QDII理财、券商QDII资管计划、保险资金出海,但个人直接炒美股,不能走QDII通道(得用港股通/境外券商)。

12、独立托管
官方定义:资产托管人必须是与投资管理人完全无关的第三方机构(通常是银行或券商),负责安全保管资产、监督投资行为,防止利益冲突和挪用风险。
通俗理解:资产的“独立保险库”,独立托管是整个资管行业的信任基石。托管银行会为每一个托管产品(如一只公募基金)开设独立的托管账户,资产独立存放,并与托管银行的自有资产有效分离。
特点:防火墙隔离、监督权、独立核算、法律责任。
模式:最规范的模式,常见于公募基金、私募基金、银行理财产品、保险资管产品、养老金等。在这种模式下信托项目经理是做什么,托管人不仅负责资产保管,还履行投资监督、估值核算等职责。

13、名义持有
官方定义:受他人委托并代表持有证券或股权的专业机构,其法律概念最早在2006年《证券登记结算管理办法》中被明确。根据证监会规定,证券可登记于名义持有人账户,其需履行代收红利、维护权益等职责,并需向证券登记机构提供证券权益拥有人资料。在股权代持中,名义持有人需依实际出资人意愿行使股东权利,对外承担股东责任,且不得擅自处分股权。该制度在合格境外机构投资者(QFII)账户管理、基金信托等领域均有实践应用。
通俗理解:资产的“独立保险库”,证券登记结算机构将证券登记在托管人名下,而托管人通过内部簿记系统,清晰记录每只产品或客户的实际权益,但实际权益归属于背后的每一位客户。
特点:效率高、间接持有、依赖诚信与记录、法律保障、全球通用、穿透登记。
模式:
一级托管模式(主流):中登 -> 托管人(名义持有) -> 产品(实际持有);多层托管模式(QDII常见):中登 -> 境内托管行 -> 境外次托管行 ->产品。
使用场景:所有公募/私募基金、QDII/QDLP产品、 信托计划、资管计划、港股通。
03 服务类14、托管清算
官方定义:对委托人在场内外交易场所进行的交易,按照确定、管理规则计算证券和资金的应收应付数额。据确定的结果办理资金划拨的行为。托管,并相算包括证券交易所交易清算、全国银行间券市场交易资金清算和场外资金清算。
通俗理解:“资金管家”,负责处理投资交易产生的资金清算(收付)和证券交收(交割),确保钱货两清。
特点:指令执行、分场内外、T+1为主、必须通过托管账户、不能透支。
使用场景:公募基金每日申赎款划付、私募产品分红打款、QDII赎回资金从境外汇回、银行理财到期兑付。清算模式:对托管资产的交易所资金清算主要采用两种模:一、托管银行清算模式,二、券商清算模式,如下图所示。(后面抽空写篇文章详细介绍托管账户、清算交收)

15、券款对付(DVP)
官方定义:国际证券结算领域的核心机制,由G-30小组于1989年首次提出,要求债券交割与资金支付实时同步完成且不可撤销,旨在消除交收过程中的本金风险。

通俗理解:“一手交钱,一手交货”,在证券结算时,资金和证券同时进行交割,避免一方违约的风险。
特点:低风险、自动化、同步性、最终性、全球标准。
使用场景:A股、债券、基金的二级市场交易、银行间债券回购、QDII在境外市场的DVP结算(通过境外托管行)。模式:中央对手方DVP、纯DVP,交易所+中登作为中间担保(如A股)双方直接交割(如部分银行间交易)。

16、纯券过户(FOP)
官方定义:一种仅对债券所有权进行转移而不涉及资金结算的交易方式。其核心特点在于通过债券登记托管机构完成交割,流程简化且快捷。 该方式常见于银行间债券市场和国际发达市场,需建立在交易双方相互信任基础上。相较于其他结算方式(如券款对付),纯券过户简化了流程,仅处理债券所有权转移,无需资金结算,但需承担对手方交券或付款违约的风险。
通俗理解:“先过户,钱的事后说”,在无资金结算义务的情况下,单方面将证券从一方账户划转至另一方账户。
特点:无资金流动、依赖双方信任、必须提交《过户指令书》+ 合规说明、操作快捷、简便。
使用场景:现券买卖、赠与、继承、质押品调整、司法划转、机构间特定协议交易、QFII/RQFII额度内资产调拨。模式:双方自行协商模式、托管人审核制、不通过交易系统:走后台人工/专用通道。
17、见款付券(DAP)
官方定义:银行间债券市场采用的非DVP结算方式,其核心特征为付款确认优先于债券交割。该方式要求付券方在确认收券方应付款项到账后,方可向中央结算公司发出交割指令,通过中央债券簿记系统完成债券划转。由于采用”先收款后交券”的时序设计,该结算方式有效保障付券方权益,但客观上增加收券方在付款后至债券交割前的时间敞口风险。
通俗理解:“先收钱,后发货”,卖方在确认买方资金已到账或已锁定后,才交付债券,这过程中卖方占据主动权。
特点:卖家主导、卖家风险小、买家风险大,现在不太使用此结算方式。
使用场景:卖方信用较弱,要求“先款后券”、小型机构向大行卖债、信用债、私募债等高风险品种交易。模式:资金先行锁定:买方先将资金划至卖方指定账户或共管户;人工确认到账后,卖方操作过户。小结:在资产托管清算交收过程中,像银行间债券市场交易结算方式有:券款对付(DVP)、纯券过户(FOP)、见款付券(DAP)、见券付款(PAD),但后面两种结算不太常用,了解即可,所以见券付款(PAD)这里就不介绍了。
18、跨境托管
官方定义:托管人为客户投资于境外市场的资产,提供跨国家、跨市场、跨币种的托管和运营服务。
通俗理解:境内托管人 + 境外次托管人共同构成的跨境资产保管与监督体系。
特点:双层结构:境内管进出,境外管持有;名义持有:美股登记在境外托管行名下;额度控制:受外管局QDII额度限制;时区/语言/法律差异:操作复杂。
计算公式:人民币净值 = 美元资产市值 × 汇率 – 费用;境内托管人复核境外估值 + 汇率。
使用场景:QDII产品、QDLP私募股权基金、海外直接投资、保险资金海外配置、银行跨境理财、沪/深港通等互联互通机制下的投资。
模式:

19、资产估值
官方定义:托管银行通过对托管资产组合所拥有的全部资产和所有负债数一定的原则和方法进行估算,进而确定托管资产公允价值的过程。
通俗理解:托管人根据市场数据和合同约定,对托管账户内的股票、债券、现金等资产进行公允价值计算,形成产品净值的基础。
特点:客观公正性、定期性与连续性、以公允价值为核心、透明度与报告义务、风险控制的基石、异常处理机制、跨境复杂。
估值对象:现金类托管资产、证券类托管资产、直接股权类托管资产、债权类托管资产、其他应收资产。
使用场景:公募基金每日净值公布、私募基金申购/赎回定价、银行理财净值型产品、QDII基金汇率换算、业绩报酬计提、监管报送。

注:后面围炉抽空单独写篇文章详细介绍托管账户、清算交收和估值。
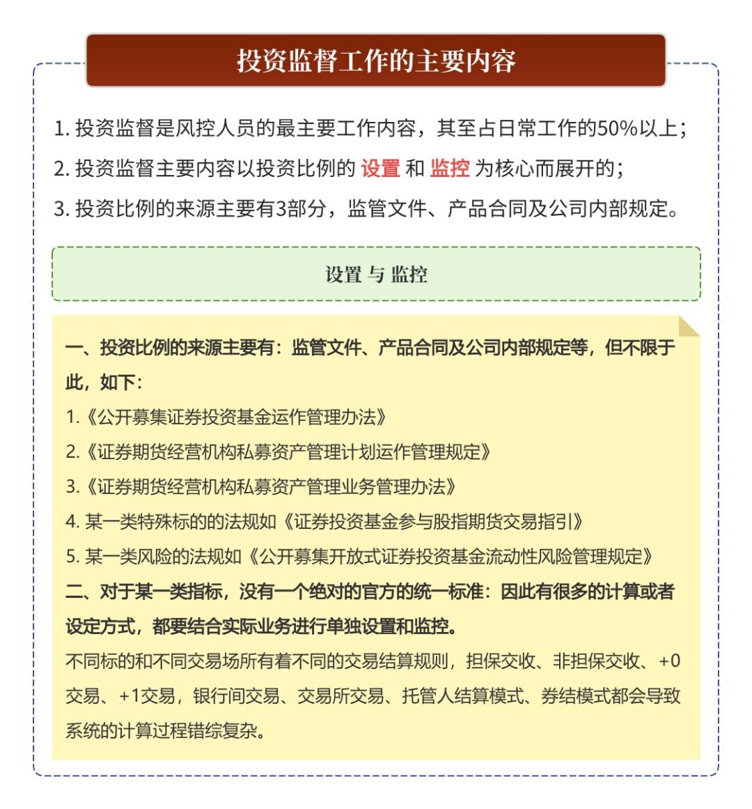
20、投资监督
官方定义:托管人根据法律法规和托管协议的规定,对管理人的投资行为(如投资范围、比例限制等)进行监督,发现异常时向管理人提示或报告监管机构。
通俗理解:托管人当“监工”,看管理人有没有违规投资。比如合同说只能买蓝筹股,结果买了ST股?
特点:事前/事中控制、依据合同和法律、风险防范、事前拦截 > 事后追责、保护投资人利益。
使用场景:基金合同约定投资范围、杠杆比例、集中度等;托管人实时/事前监控交易指令;发现违规就拒绝执行并报告。

21、公司行动
通俗理解:上市公司发生的、会影响其证券价格和持有人权益的事件,如分红派息、送股、配股、股东大会、并购重组等。托管人负责通知管理人,并根据指令进行处理。
22、信息披露
官方定义:托管人要定期进行信息披露资产托管体系30条核心条款,向投资者报告资产的运作情况。这包括编制和发布定期报告、临时报告等,内容涵盖资产净值、投资组合、收益分配等重要信息。及时、准确的信息披露,使投资者能够全面了解资产的运作状况,增强了市场的透明度,也有助于投资者做出合理的投资决策。
通俗理解:托管人按规定编制和披露托管业务相关的报告,如托管报告、资产净值报告等。必须经托管人复核(防造假)。
特点:透明度核心、监管强制要求、托管人提供数据支持(但通常由管理人发布)、保护投资者知情权。
使用场景:公募基金每日公布净值、季报披露前十大持仓、私募基金向LP发送月度报告、重大事件临时公告。

04 其他类23、托管费
官方定义:托管人因提供资产托管服务而向客户收取的服务费用,通常按日计提、按季或按年支付,按一定比例逐日累计计提,计算公式为H = E × 托管费年费率 ÷ 当年天数(H为每日应计提费用,E为前一日基金资产净值),直接从基金资产中扣除。通俗理解:支付给托管银行的保管监督费用。
计算公式:每日托管费 = 前一日基金资产净值 × 托管费率 / 365。
使用场景:只要基金有资产在托管,每天都在产生。是保障资金安全的必要成本。
收取方:托管人,费率:0.1%-0.25%。
举栗子:牛掰芯片基金托管给银行,某基金前一日净资产10亿元,年托管费率0.25%,则每日托管费 = 10亿 × 0.25% / 365≈6849.32元。
24、托管报告
通俗理解:托管人定期向管理人提供的关于资产保管、估值、投资监督等情况的正规报告。
25、托管协议/托管合同
官方定义:一份法律合同,明确委托人(如基金公司)、管理人和托管人三方之间的权利、义务和责任。通俗理解:管理人、托管人、委托人之间权利义务的法律文件,是托管业务的“宪法”。特点:法律效力强、三方约束、监管必查项、条款标准化与个性化结合。
使用场景:任何资产托管业务开始前必须签署如:公募基金成立备案、私募基金在中基协备案、银行理财发行、QDII/QDLP产品设立。
流程:产品设计 -> 起草托管协议 -> 托管行法审 -> 管理人确认 -> 三方签署 -> 备案/发行 -> 按协议执行。
26、穿透式监管
官方定义:一种强调“实质重于形式”原则的深度监管模式,旨在透过表面结构或法律形态,对监管对象的业务全流程、风险实质和最终受益主体进行全方位、跨层级的精准识别与监控。
通俗理解:监管不是看“表面壳子”,而是一层层剥开,看到底是谁的钱、投了啥。旨在穿透复杂的资管产品结构,识别合格投资者、识别底层资产、识别最终资金来源和底层资产。
特点:反规避利器:堵住“通道业务”漏洞,数据驱动:依赖TA系统+托管系统报送,特许经营、门槛极高。
使用场景:主要应用于资产管理业务,特别是存在多层嵌套、结构复杂的金融产品,如:私募基金备案、银行理财投资资管计划、QDII投海外基金。

27、TA系统(登记过户系统)
官方定义:中国证券登记结算有限责任公司于2002年8月构建的中央登记结算平台,分为上海TA系统和深圳TA系统,分别由对应分公司管理。其主要职能为依托证券账户体系,实现开放式基金账户管理、份额登记、交易清算及分红结算等业务,通过统一账户模式支持跨机构转托管,形成了覆盖场内场外基金业务的登记结算架构。投资者通过TA账户记录基金持有情况,交易账户则由代销机构设立,二者构成多对多关联关系。
通俗理解:负责基金份额的登记、过户、清算和结算的核心后台系统,它负责记录每个投资者持有的基金份额。TA系统是连接投资者、基金公司和销售机构的“桥梁”。

使用场景:开户登记、交易确认、分红派息、账户查询、资料变更、异常处理。
28、托管系统/平台
官方定义:托管人用来履行资产保管、清算交收、估值核算、投资监督等职责的核心综合业务处理平台。
通俗理解:托管人履行职责的“核心作战指挥平台”,托管人用于资产保管、交易监督、估值复核、信息披露的一体化IT系统。
特点:多市场连接、自动化、高精度、高效率,确保海量数据处理的准确及时。
使用场景:每日接收管理人估值表:自动比对、审核交易指令:拦截超范围投资、生成托管报告:报送监管、QDII跨境数据整合。
流程:接收交易申请 -> 与销售机构核对 -> 计算确认份额 -> 登记过户 -> 权益处理(分红等)。
系统供应商:恒生电子、赢时胜、金证股份等,为众多中小型银行、券商托管部提供托管系统或细分模块(如估值核算系统、托管报告系统)的解决方案。
模块:资产保管模块:记录托管资产的持仓和交易情况;估值核算模块:计算基金资产净值和份额净值;投资监督模块:根据预设规则自动监控投资合规性;资金清算模块:与交易所、登记结算机构等完成资金结算。

29、直连结算
官方定义:托管人的系统通过专用线路,直接对接中国结算等中央证券存管机构的系统,无需券商中转。
通俗理解:托管人通过专线或API,与中央证券登记结算机构系统实时对接,实现自动化清算交收。特点:多速度快、错误率低、安全性高、控制力强。
使用场景:托管人为其托管的基金、资管产品等执行高效的证券交易结算,如:公募基金A股交易结算、银行间债券回购、QDII通过境外托管行直连DTCC(美股)等。
流程:交易达成 -> 托管系统 -> 直连中登 -> 中国结算系统 -> 完成证券与资金的最终交收 ->账户实时更新。
30、会计核算与复核
官方定义:托管人要对托管资产进行独立的会计核算,并对管理人的会计核算进行复核。这要求托管人具备专业的财务知识和严谨的工作态度,依据会计准则和相关规定,准确记录资产的收支、估值等信息。通过核算与复核,保证财务数据的真实性、准确性和完整性,为投资者提供可靠的财务报告。
通俗理解:给基金/产品“做账”——记录每一笔收入、支出、买卖、费用,形成财务报表。特点:每日进行净值计算、按会计准则(如《证券投资基金会计核算业务指引》)、托管人独立核算,与管理人对账。
使用场景:托管人复核管理人估值,核心就是会计核算、用于季度报告、LP分红、业绩报酬计提、每日/每周公布净值、要同时处理多币种、跨境交易、汇率折算、需要独立账套,确保专款专用等。

本文 配资注册 原创,转载保留链接!网址:http://yao-cn.com/html/1595.html
本文由[配资注册机构名称]原创撰写,著作权归[配资注册机构名称]所有。未经书面授权,任何单位或个人不得以任何形式复制、转载、摘编、修改、传播本文全部或部分内容。















